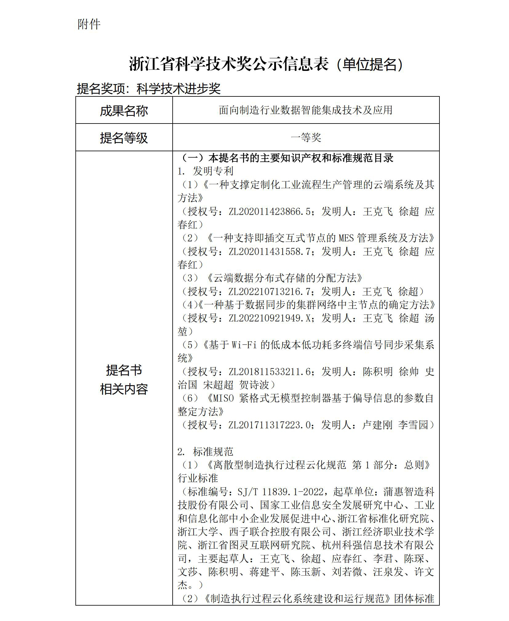
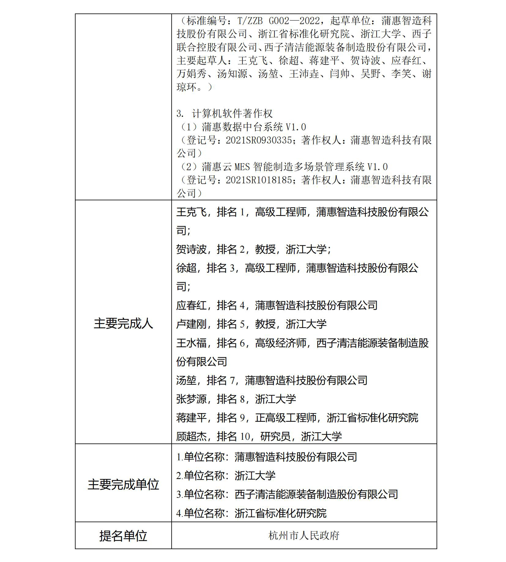
凭证浙江省科学手艺厅《关于开展2022年度浙江省科学手艺奖提名事情的通知》要求,,,,,,现最先对我单位拟申报的省科技奖励效果(效果名称:面向制造行业数据智能集成手艺及应用)予以公示(见附件),,,,,,公示期为7天(即自2023年3月7日至2023年3月13日)。。。。。。。在公示期内若有异议,,,,,,可以来电或来信方法反应。。。。。。。凡匿名异议、凌驾限期异议的,,,,,,不予受理。。。。。。。
联系部分:总司理办公室
联 系 人:吴欣
联系方法:0571-85387288
电子邮箱:wu.xin@xizice.com
stake官网
2023年3月7日


